新闻公告
设计源头把关|江苏省率先出台《民用建筑及市政工程施工图无障碍设计文件技术审查要点》
| 发布:2020-08-21 |
2267

2019年,江苏省城镇化水平已突破70%,率先进入城镇化转型发展、更加注重内涵和品质提升的新阶段,无障碍环境建设是对习近平总书记“以人民为中心”指示精神的具体落实,是江苏推动美丽宜居城市建设的应有之义,也是对我国当前进入老龄化社会的积极应对。加强无障碍环境建设,彰显社会文明程度,体现对特殊群体的关爱,代表着一座城市的“温度”,对于提升人民群众的获得感、幸福感、安全感,推动城乡建设高质量发展,高水平全面建成小康社会具有重要意义。


近年来,江苏省住房和城乡建设厅通过加强设计引导和审查监管、推动老旧小区改造、引导支持各地创建无障碍环境市县村镇等,持续推动无障碍环境建设。

为贯彻落实国务院《无障碍环境建设条例》精神,根据《实施工程建设强制性标准监督规定》《房屋建筑和市政基础设施工程施工图设计文件审查管理办法》要求,江苏省住房和城乡建设厅组织江苏省勘察设计行业协会等单位编制并发布《江苏省民用建筑及市政工程施工图无障碍设计文件技术审查要点》,旨在从设计源头抓起,强化设计审查监管机制,为各地加强无障碍环境建设提供技术支持。

—END—
文字:叶精明、申一蕾
编辑:邱蕾
【本文配图来自相关出版物和网络,仅用于推广交流,不以盈利为目的。如有侵权,请联系后台删除。】
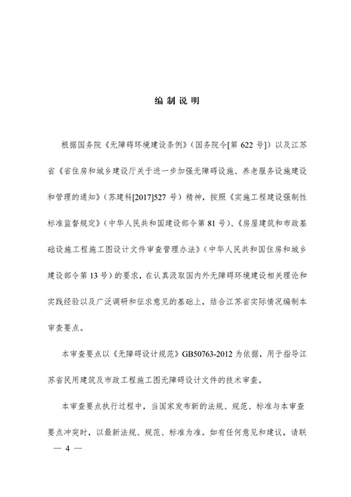
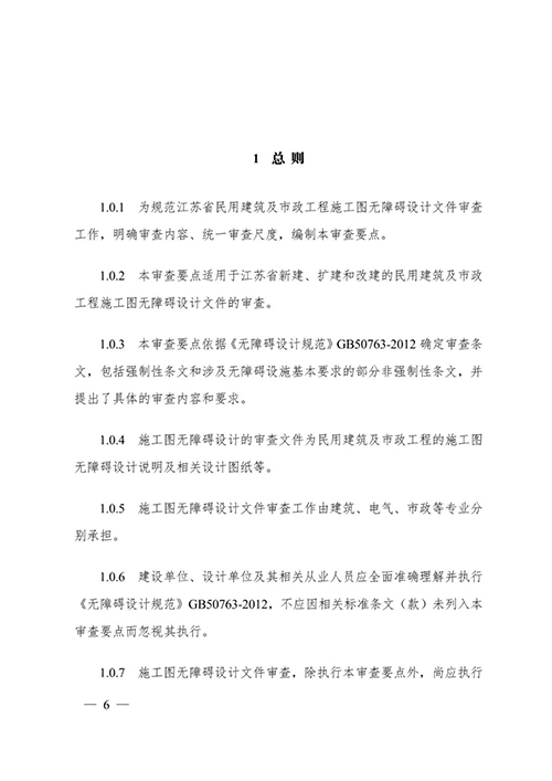
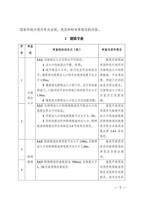
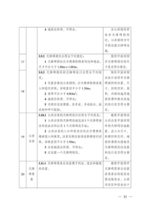
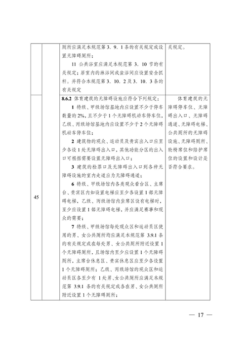
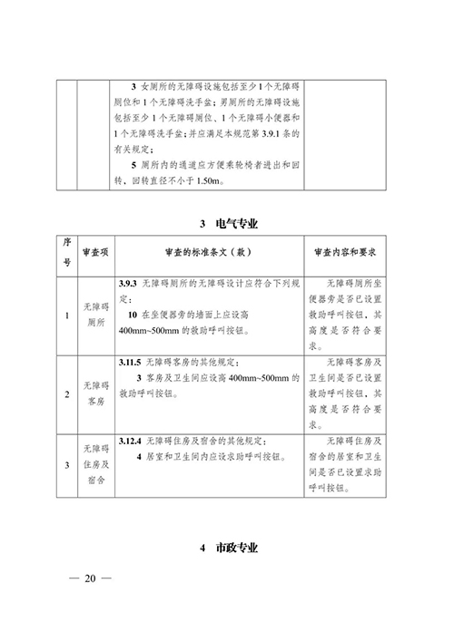
《江苏省民用建筑及市政工程施工图
无障碍设计文件技术审查要点》全文






















▲迭代更新 行至更远 | 第七届紫金奖·建筑及环境设计大赛预热片
▲走进“紫金奖·建筑及环境设计大赛”主视觉 | 汇聚精彩创意 共筑梦想家园







