金银铜奖揭晓 | 第九届“紫金奖·建筑及环境设计大赛”决赛圆满收官
| 发布:2023-02-21 |
3658


2月17日至18日,由中共江苏省委宣传部、江苏省住房和城乡建设厅、中国建筑学会、中国勘察设计协会、中国风景园林学会主办,江苏省广播电视总台教育频道承办,江苏银行、江苏省勘察设计行业协会、江苏省建筑与历史文化研究会协办的第九届“紫金奖·建筑及环境设计大赛”综合评审(决赛)在南京举行。来自全国各大高校、建筑设计机构的20个参赛团队进入电视决赛,角逐“紫金奖”金、银、铜奖。
江苏省政协副主席、江苏省住房和城乡建设厅厅长周岚,中共江苏省委宣传部副部长徐宁,江苏省住房和城乡建设厅党组书记费少云,江苏省住房和城乡建设厅副厅长金文,江苏省文投集团党委书记、董事长徐宁,江苏省广播电视总台党委副书记、副台长、集团总经理周斌,江苏银行党委委员、副行长赵辉,江苏省建筑与历史文化研究会会长刘大威,江苏省勘察设计协会理事长孙晓文等领导嘉宾和部分江苏省设计大师出席决赛现场。
周 岚
江苏省政协副主席
江苏省住房和城乡建设厅厅长
徐 宁
中共江苏省委宣传部副部长
费少云
江苏省住房和城乡建设厅
党组书记
金 文
江苏省住房和城乡建设厅
副厅长
徐 宁
江苏省文投集团党委书记、
董事长
周 斌
江苏省广播电视总台党委
副书记、副台长、集团总经理
赵 辉
江苏省江苏银行党委委员、
副行长
刘大威
江苏省建筑与历史文化研究会
会长
孙晓文
江苏省勘察设计协会理事长

▲决赛现场(学生组)

▲决赛现场(职业组)
01
大/咖/云/集
共襄设计盛会
综合评审评委由专家评委(主评委)、行业评委、媒体评委、设计机构评委、设计基地评委和现场观众共同组成。

(2月17日下午15:00—17:00)


▲学生组专业评委

(2月18日上午09:30—11:30)


▲职业组专业评委
02
缤/纷/创/意
点燃千年运河
聚焦大运河文化保护传承与创新和文化活力空间的当代塑造,20个参赛团队以极为丰富的设计对象、设计方案表达了他们对大运河文化传承、发展和创新的思考,在“作品展示”和“现场问答”两个环节进行了精彩纷呈的作品分享。
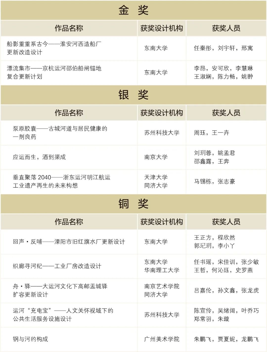
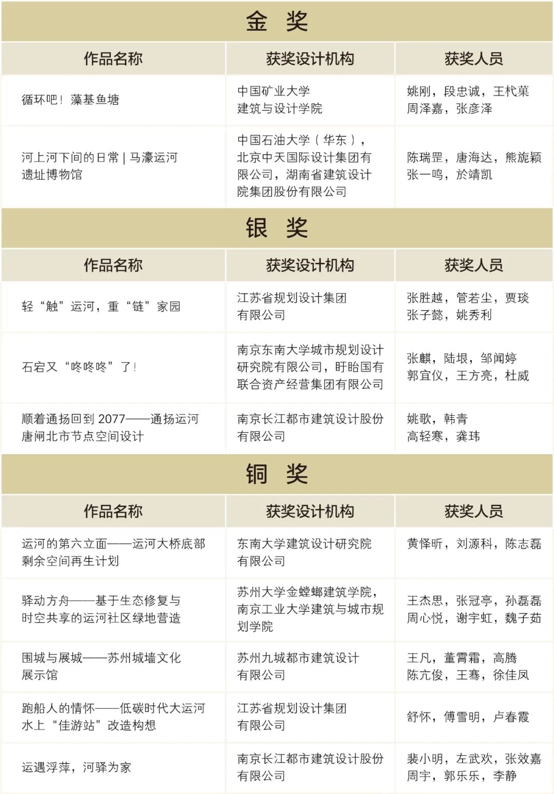
学生组和职业组最终各产生紫金奖金奖2名、银奖3名和铜奖5名。其中,学生组《船影重重系古今——淮安河西造船厂更新改造设计》《漂流集市——京杭运河邵伯船闸锚地复合更新计划》及职业组《循环吧!藻基鱼塘》《河上河下间的日常|马濠运河遗址博物馆》荣获“紫金奖”金奖。
学生组决赛精彩回顾

▲学生组获奖选手
学生组获奖名单

王建国
中国工程院院士
决赛学生组主评委
“学生组多姿多彩的方案展现了大赛作品的丰富度和包容度,无论是与运河有关的船厂、水厂、酒厂、钢厂,还是其它历史建筑、历史地段,充分展示了选手从不同角度、不同的场所环境,深入地挖掘和凝练了这些场所设计的要素,并演绎成为与当下人们生活相关联的精彩创意设计,这一点给我感受非常深。我特别希望这些获奖的作品,能够有一些落地建成。”
职业组决赛精彩回顾

▲职业组获奖选手
职业组获奖名单

段 进
中国科学院院士
决赛职业组主评委
“职业组决赛选题题材丰富,立足现实场景,体现了保护历史文化遗产、传承历史文化、创新现代生活场所等设计理念,结合了设计创新与落地思考,融合了历史文脉和时代精神,都是非常好的探索。希望这些作品能在大地上落成,进一步展现大赛对设计行业的促进作用,让设计在推动社会发展和提升人民生活质量方面发挥更大作用。”
03
路/径/创/新
推动成果转化
为进一步推动创意设计真题实做、服务现实改善,本届大赛先后发布了4批、63个设计基地,共有354项作品选用了大赛发布的设计基地。其中,有76项作品获奖,占获奖总数的28%。20项一等奖作品中,有9项选用了大赛发布的设计基地。
决赛现场公布了33个“最具人气设计基地奖”名单,并邀请到获得“最具人气设计基地奖”的灌南酒厂设计基地代表与基地获奖作品的参赛团队进行现场交流,助推成果落地转化。

▲“最具人气设计基地奖”颁奖仪式
最具人气设计基地奖获奖名单

▲灌南酒厂设计基地代表与基地获奖作品的参赛团队现场交流
(左右滑动查看更多)
此外,本届赛事为引导和推动创意设计成果落地转化,首次提出鼓励参赛者与设计基地主体(如产权主体、平台机构和实施主体等)组成联合体共同参赛。决赛现场邀请了《石宕又“咚咚咚”了!》设计团队(紫金奖银奖、优秀作品奖一等奖)作为共同参赛代表,分享作品设计理念、创作手法相互启发的过程,以及通过合作交流提升设计方案落地性和可操作性的经验和感受。

▲共同参赛机构代表、设计师代表发言
决赛现场还邀请了“紫金建筑之星人才孵化计划”导师代表、学子代表现场分享双方在人才培养、实训就业等方面合作的心得体会。同时,从本届起,赛事孵化对象将由一等奖获奖者拓展至一、二、三等奖的获奖者,为获奖学子提供更多的机会和发展空间。

▲“紫金建筑之星人才孵化计划”
导师代表、学子代表现场分享心得体会
04
赛/事/传/播
现场之外,决赛同步在我苏网、荔枝教育频道、荔枝新闻、科技名苑、网易新闻、百度、新浪微博、哔哩哔哩、一直播等平台进行网络直播,累计观看量约348.78万次,得到社会广泛关注和参与。

直播数据

▲缤纷创意引发多家媒体报道
(左右滑动查看更多)
05
精/彩/花/絮


























— END —
审 核 | 何伶俊
拟 稿 | 何培根 姚梓阳
校 对 | 邱 蕾
发 布 | 刘星星



















